莱特光电控股子公司拟投建石英布相关项目 计划总投资额10亿元
(原标题:莱特光电控股子公司拟投建石英布相关项目 计划总投资额10亿元)

图片来源于网络,如有侵权,请联系删除
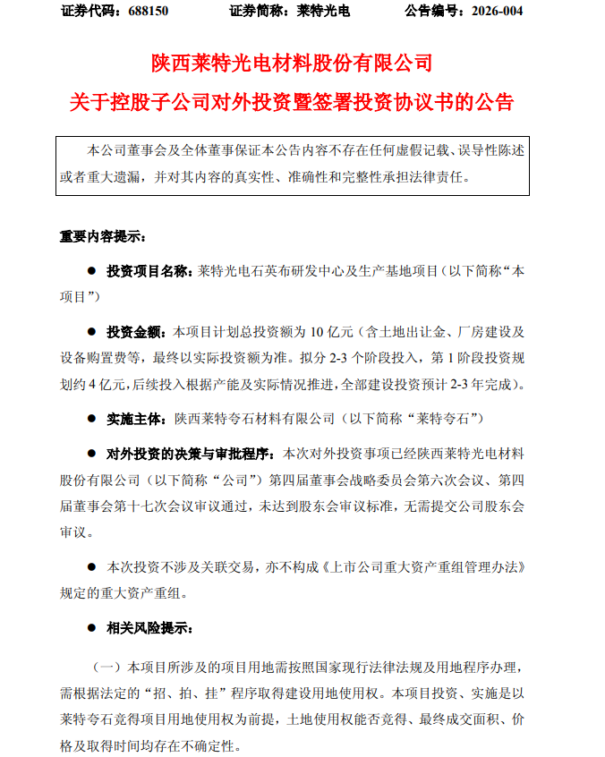
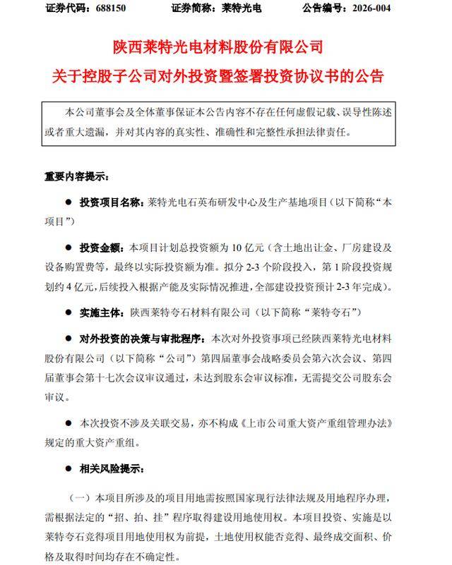
2月27日晚间,莱特光电(688150)披露公告称,为持续践行公司“新材料平台型企业”发展战略,进一步拓宽公司业务布局,紧抓半导体产业发展机遇,公司拟通过控股子公司莱特夸石在西安市高新区开展“莱特光电石英布研发中心及生产基地”项目,主要进行石英纤维电子布的研发、生产与销售。

图片来源于网络,如有侵权,请联系删除
公告显示,项目计划总投资额为10亿元,包含土地出让金、厂房建设及设备购置费等,最终以实际投资额为准。本次出资方式为货币资金,资金来源为公司自有资金、银行贷款及其他符合法律法规规定的方式,不涉及募集资金。项目拟分2―3个阶段投入,第1阶段投资规划约4亿元,后续投入根据产能及实际情况推进,全部建设投资预计2―3年完成。
莱特光电表示,本项目目前处于产能筹备的关键阶段,核心团队正按计划高效推进各项工作。本次投资项目经董事会审议通过后,公司将尽快推进与政府部门投资协议书的签署工作,明确项目落地事宜;政府部门同步启动项目建设用地招拍挂工作,公司配合开展建设前期准备,合力加快项目落地进程。同时,公司已下达核心生产设备相关采购订单,设备交付工作正在有序推进。
“本次对外投资聚焦石英布领域,是公司在新材料赛道的重要战略布局。”莱特光电称,公司将依托现有产业基础,推动公司向高端电子材料产业链延伸拓展,持续践行公司“新材料平台型企业”发展战略,进一步完善产业布局体系。本项目建成后,将助力公司实现业务结构优化升级,推动石英布从技术研发向规模化量产跨越,进一步提升科技创新实力与核心竞争力,增强综合竞争优势,扩大市场覆盖范围,提升可持续盈利能力。
2月27日晚间,莱特光电还发布了2025年度业绩快报,报告期内,公司实现营业总收入5.52亿元,同比增长17.05%;实现归属于母公司所有者的净利润2.2亿元,同比增长31.39%。
对于业绩增长,莱特光电表示,报告期内,伴随OLED显示技术渗透率提升及中大尺寸应用场景拓展,OLED终端材料市场需求持续增长,公司紧抓国产化替代关键机遇,以客户需求为导向,推动产品多样化、系列化发展,为业绩增长奠定坚实基础。
另外,莱特光电称,公司坚持高强度研发投入,依托自主创新的材料研发平台,持续深化AI赋能研发优势。报告期内,量产产品Red Prime材料与Green Host材料收入实现同比稳健增长,同时不断推进产品升级迭代,产品性能与市场竞争力持续提升;新产品Red Host材料通过客户量产测试并实现小批量供货。公司深入推进降本增效,通过工艺优化、技术创新和精细化运营,持续优化生产流程、提升生产效率,综合毛利率和盈利水平同比增长。
